新闻详情图片1:2025年“十一”,第十一期研修班102名学员参加集体学习。
2016年4月——2025年10月, 大连元认知心理干预技术研究所已成功举办了十一期元认知心理干预技术研修生培养班。为了进一步满足基础班学员的要求,同时培养更多的元认知干预技术专家型人才,经研究决定:
2026年10月—2028年9月,举办第十二期元认知心理干预技术研修生培养班。
报名时间:4月22日——7月31日
招生人数:拟定50人(根据学员情况,调整实际招生人数。)
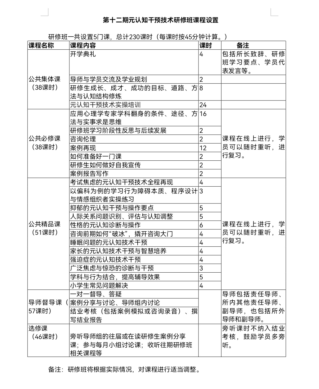
学制和课时:学制两年,共230课时(每课时按45分钟计算)
培养方式:大连集体学习和线上学习,集体学习和一对一督导结合。
结业后,研修生将获得大连元认知心理干预技术研究所颁发的《元认知心理干预技术研修生结业证书》,同时可以申请中国智慧工程研究会元认知心理教育专委会《元认知心理教育师证书》。
报名咨询:马老师,13795138248(同微信)

图片2:2007年5月,车文博、郑日昌、杨丽珠等国内外心理学专家对元认知干预技术进行评审和命名。
自20世纪80年代后期,元认知干预技术研发团队就确定了将研发元认知干预技术过程与运用元认知干预技术培养教学人才、教育人才、心理咨询治疗人才和各类擅长解决社会实践中难题的优秀心理干预技术专业人才的过程相结合的发展战略,并且经历了多次较系统的培养优秀人才实验。
1.铁岭市科研型优秀教师才能培养实验[1988-1992,以金洪源《中小学教师教育科研实行双重目标管理》(《中国教育学刊》1993年2期)为标志];
2.鞍山师范学院将本科大学生培养成“中学心理咨询员”的实验(1999-2001,以辽宁省教育厅科研立项《培养中学心理咨询员的实验研究》为标志);
3.辽宁师范大学应用心理学硕士点培养心理干预技术型硕士研究生实验[2002-2009,以第五届世界心理治疗大会上3名来自辽宁师范大学的元认知干预技术(CEI)方向研究生专场报告为标志];
4.应用心理学研究生技术服务社会创业才能培养与发展实验[2010-2015,以大连元认知心理干预技术研究所与北京《中小学心理健康教育》杂志联合举行“元认知心理干预技术年会暨《中小学心理健康教育》理事会(2014)年会”为标志),均取得了空前显著的成功,其优秀人才培养的效度与效果均为史无前例。
2016年4月,大连元认知心理干预技术研究所启动培养元认知心理干预技术研修生培养班,实质上是元认知心理干预技术研究团队进行的第五轮培养优秀人才培养实验,即元认知心理干预技术专家暨创业人才能力培养实验。
其目标是把培养大连元认知心理干预技术研究所创业团队成员的全部心理干预技术、创业思想与相应才能等移植到研修生身上;并通过培养优秀的研修生人才,将元认知心理干预技术传遍全国各地、各个领域与行业,使元认知心理干预技术在全国人民中间得广泛传播与成功应用,在中国大地生根、开花、结果。

图片3:2017年,元认知干预技术荣获辽宁省科技进步三等奖。(因为奖项中没有心理学类,所以元认知干预技术被划归到医学类中。)
一、元认知心理干预技术研修生培养及导师负责制
(一)元认知心理干预技术研修生培养
1.关于元认知心理干预技术研修生培养机构
元认知心理干预技术研修生培养班的主办机构为大连元认知心理干预技术研究所。大连元认知心理干预技术研究所是国内外具备元认知心理干预技术研究资质的应用研究权威机构;是具备高端心理专业技术人员培养资质的元认知心理干预技术研修生培养专业机构。
元认知心理干预技术研究所的心理干预技术人员主要为金洪源教授亲自培养的硕士研究生毕业后留研究所专职从事心理干预工作,并在现岗位实践培养一年后正式上岗的专业心理干预技术人员。
除大连元认知心理干预技术研究所以外的境内外所有其它以“××元认知干预技术研究所”命名的同名机构,均系个别商业机构采用的市场营销手段,客观上并不存在第二家在专业技术水平、专职技术人员队伍规模、理论暨技术研发能力、首席专家建树等方面同质的元认知心理干预技术心理研究和服务机构。
2.元认知心理干预技术研修生培养的质量规格
元认知心理干预技术研修班,是迄今为止权威的、专业的元认知心理干预技术专家级人才培养方式和项目。以往大连元认知心理干预技术研究所在全国各地举办的培训班全部是24学时或32学时的科学普及性质的短期培训班。
此次研修班是为期两年,共230学时,其中责任导师一师对一生的,手把手教学培养时间为57学时,研修生毕业后的专业能力水平和职业道德水平都将发生实质性的飞跃。
3.元认知心理干预技术研修生培养的目标
全面培养元认知心理干预技术优秀人才,使研修生在世界观、心理学观、人格观、天才观、创业观、组织观及其写作才能等方面也得到充分提高,与心理干预技术能力相得益彰,成为名副其实的元认知心理干预技术专家,将元认知心理干预技术实实在在地变成家喻户晓,人人皆知的造福中华民族的心理科学技术。
4.元认知心理干预技术研修生结业后待遇与使命
研修生结业后,获得大连元认知心理干预技术研究所颁发的《元认知心理干预技术研修生结业证书》;凡是成绩优秀,技术精湛,职业道德高尚的学员,经大连元认知心理干预技术研究所考核,批准加入元认知干预技术全国学术发展委员会。
优秀且经过实践锻炼与考验的结业学员,可以被聘为大连元认知心理干预技术研究所研修班外聘导师、副导师,负责培养研修生,干预研究所转介的来访者等。
(二)责任导师负责制
1.责任导师负责制接受监督
为了确保研修生培养质量,研修班实施责任导师负责制,并将责任导师与研修生及其师生关系等相关资料公布于众,接受广大行业同仁以及全社会人民大众监督。
2.研修生导师团队
研修班设首席导师、责任导师、副导师、助理导师等四个职业技术资质与资格级别的称谓。经学术委员会研究决定:
聘请金洪源教授担任研修班首席导师兼研修班教务长;
任命马立丽所长担任教务部主任,主抓研修班教学工作;
1)责任导师
聘请姜海丽、刘野、马立丽、邱淑红、王亮、王韶华、魏晓旭、魏子凌、许凤敏、袁宁担任研修班责任导师;
聘请董美彤、谷梅梅、李欢欢、李京阳、刘佳、马连列、宋晓强、王宇飞、王云峰、颜可佳担任研修班副导师,协助导师工作。
2)外聘研修生导师、副导师
近几年来,90多名优秀的研修班结业学员先后被聘为研修生所外导师、副导师,协助研究所内责任导师完成研修生的教学工作。其中,外聘副导师完成该研修生责任导师一对一指导57课时中的19—24课时;外聘导师完成该研修生责任导师一对一指导57课时中的24—30课时。
外聘研修生导师:马艳茹、孙勇先、吴曙光、胡海英、李纪红、邓勰、徐世庆、李洪杰担任;
外聘研修生副导师:李方圆、谢春玲、丁晓茜等近80多名优秀研修班结业学员担任。
对于2026年结业学员中的优秀学员,可以破格聘任为外聘研修生副导师。
研修班往期学员信息详见元认知干预技术网—元学委档案和研修生档案栏目。(元学委档案 - 元认知心理干预技术网 http://www.yrzgy.com/Home/Article/committee)
3.导师职责
首席导师侧重负责对研修生的思想、个性和专业才能方面的成长进行引导和教育;
责任导师侧重负责研修生的心理干预技术及其应用才能的一对一的培养和日常具体培养管理工作;责任导师负责研修生结业案例报告撰写的指导工作;根据学员学习要求,责任导师协调其他导师为学员进行辅导工作。
4.责任导师分配
责任导师分配遵循学员与责任导师双向选择和研修班统一分配原则,进行两轮对接。
第一轮对接,报名学员可以登录元认知干预技术网站,在“技术团队”栏目查阅10位所内责任导师相关资料,在“研修生档案”和“元学委档案”栏目了解研修生和所外导师和副导师的相关资料。
在报名表中,每位报名学员可以选报两名导师(第一选择、第二选择)。责任导师根据学员情况进行选择,完成第一次对接。
第二轮对接,对于第一轮对接不成功且服从分配的学员,研修班根据导师和学员具体情况,进行学员和导师的第二次对接。

图片4:2019年,大连元认知干预技术研究所,被全国应用心理专业学位研究生教育指导委员会评为“全国应用心理硕士专业学位研究生联合培养示范基地”。
二、研修生报考、录取、复审与退学
(一)报考研修生的必要条件
1.具有大学本科以上国家正式承认合法学历;或具有大专以上学历但能够证明其在工作能力、学习能力或研究能力等方面确实优秀;或经过面试考核可以证明其确实具有与大学本科以上学历者相当的自学能力、读写能力与口头表达能力的其它学历人员。
同等条件下的考生,具有写作特长者或具有研究生学历者优先录取。
2.参加过金洪源教授主讲的,地面或网络的《学习行为基础班培训》24学时以上(含24学时);
为了学员能够更好地学习研修班课程,2024年12月31日前,参加过基础班培训的学员,至少需要复训2025—2026金老师主讲的《学习行为基础班培训》一次。
参加复训,学员可以联系颜可佳老师,复训费用800元。
3.遵守国家法纪,道德品质良好;世界观、人生观、价值观、审美观等方面无反社会、反传统、反道德明显倾向或疵点;身心基本健康的中国合法公民。
(二)报考申请与录取
1.阅读大连元认知干预技术研究所公众号发布的招生简章,或登录大连元认知干预技术研究所网站(www.yrzgy.com),在“研修生园地”栏目阅读《招生简章》,在“图书资料”栏目下载报名表。
2.将个人报考研修生的报名材料(报名表和相关证明)发送至元认知干预技术研究所研修生部信箱(zgyrzgy@163.com),经审核批准后,通知其参加网上面试。
3.参加网上面试,通过面试者发给《录取通知书》。
(三)入学手续、资格复审与退学处理
1.在入学初要对学员进行入学教育与学员资格复审。如果发现因为网络面试局限导致原则性遗漏问题的学员,提交招生委员会进行入学资格重审。最后以招生委员会投票结果决定对该考生是否录取。
2.因资格复审不合格被退学者,招生单位返还全额学费和报销来时路费。
(四)研修生培养班录取规程
1.对申请修读研修生申请人员与本职业相关条件、面试成绩、身心健康及其它相关表现等进行综合审核,以委员投票数是否超过70%(含70%)为录取依据。
2.每次招生有名额限制,差额录取。招生委员会成员投票数超过70%,但因为名额限制不能录取者,此次考试成绩与投票结果在下一期招生录取时仍然有效。对于上次招生未被录取的符合条件的考生,在下一期招生过程中根据各自条件分别给予优惠加分(5-10分不等),以确保其在与同等条件考生录取过程中优先被录取。
3.凡是招生委员会投票表决时得票率不足70%者,一律不予录取。招生委员会谢绝录取报考人员时,不对放弃录取原因做任何解释和说明。

图片5:2021年11月,大连元认知干预技术研究所成为中国社会工作联合会心理健康工作委员会理事单位。
三、研修班招生人数、学制、课程设置、结业(肄业)
(一)人数
本期研修班拟定招生50人,根据具体情况可作适当调整。
(二)学制
学制为两年,230学时(每学时按45分钟计算)。
研修生提前修完全部课程,完成全部课时,可申请提前结业。
(三)课程设置(详见表格)

(四)结业
1.结业条件:研修生完成研修班规定的230学时;提交真实的案例报告;通过导师考核,参加结业笔试考试。
2.笔试时间:研修生部在每年9月组织结业考试。
3.结业成绩:总分100,其中案例报告20分;笔试成绩60分;责任导师考核10分;导师集体考核10分。
4结业等级:及格(60分);优良(70——85);优秀(85分以上)。
5结业证书:学员获得《元认知心理干预技术研修班结业证书》。
(五)肄业
研修班学员入学后,如果长期不和导师沟通及完成课时,不参加课程学习,不提交案例报告,不参加结业考试,研修班将按照学员肄业处理,该学员剩余课时作废,学费不予返还,网站研修班学员个人介绍删除。

图片6:2021年12月,大连元认知心理干预技术研究所被全国社会心理服务周暨应用交流会组委评为“十佳社会心理服务企业”。
四、研修生培养、费用
第十一期研修生培养班学费人民币3.5万元,入学前一次交齐。
研修生报考、线上面试或结业考试不收任何费用。研修生学员往返路费、食宿费用等自理。
五、研修班招生具体时间安排
4月22日——7月31日,学员报名。
8月15日(周六)、16日(周日),符合条件报名者参加网络面试。
8月26日,公布第十二期研修生录取名单,邮寄学员《录取通知书》。
9月10日前,学员缴纳研修班学费。
10月2日—6日,大连集体培训。
六、报名表下载
下载“第十二期元认知心理干预技术研修班报名表”,请点击链接:http://www.yrzgy.com/Home/System/download
大连元认知心理干预技术研究所
2026年4月22日
以往文章:
http://www.yrzgy.com/Home/Article/show/u/421